PLG職業籃球聯賽,近日有網友翻出聯盟針對第49場富邦勇士和桃園領航猿的裁判報告,其中意外發現官方給出一系列誤判,最終得利方竟然都是富邦勇士。
PLG職業籃球聯賽,近日有網友翻出聯盟針對第49場富邦勇士和桃園領航猿的裁判報告,其中意外發現官方給出一系列誤判,最終得利方竟然都是富邦勇士。
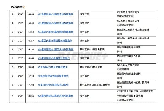
根據官方給出的第49場裁判報告,總計有八次漏判和誤判,而得利方通通都是富邦勇士。
其中包括第一節4分57秒,賽瑟夫打手密克斯最終沒有吹判,這是一個漏判,第二節9分45秒,賽瑟夫打手沃許本最終沒有吹判,這同樣是一個漏判。

第三節9分23秒,賽瑟夫推人盧峻翔同樣沒有吹判,這是一次漏判,7分03秒,賽瑟夫對關達祐的掩護動作是推人,但當下也沒有吹判,同樣是一次漏判,7分33秒盧峻翔強切賽瑟夫,應該是一次2+1,但裁判吹一般犯規,這是一次誤判,3分03秒,強森推盧峻翔但沒有吹判,也是一次漏判,2分02秒,強森走步但沒有吹判,是一次漏判,最後33秒,強森對密克斯犯規,應該是罰球,但裁判吹判邊線球,這是一次誤判。

根據統計這場比賽官式第三節就出現4次漏判、2次誤判,而這場比賽上半場打完領航猿僅僅落後1分,就是第三節被富邦打一波24:14的攻勢將分數拉開,最終以83:106吞敗,看來第三節的幾次關鍵吹判影響了比賽的走向。